Power Follower Андреа Чуфоллі - підсилювач класу "А" на польових транзисторах.

Схеми, налаштування, ремонт, модернізація підсилювачів низької частоти
Відповісти
Мирослав
Повідомлень: 4
З нами з: 16 березня 2021, 17:51
Дякував (ла): 5 разів
Подякували: 3 рази
Контактна інформація:

Power Follower Андреа Чуфоллі - підсилювач класу "А" на польових транзисторах.

Повідомлення Мирослав »

Кожен, хто розуміє справжній зміст терміну Hi-Fi, задумується над підсилювачем, здатним відтворювати звук, вносячи туди мінімум можливих спотворень. Підсилювач класу "А" - цілком підходящий варіант, особливо якщо для Вас Висока Вірність не асоціюється з сотнею і вище децибел :D .

Цікавою є схема, створена в кінці 90-х італійським інженером Андреа Чуффолі, відома як Power Follower Andrea Ciuffoli або ж Power Follower '99с.
Однокаскадний однотактний підсилювач класу "А", вихідний транзистор увімкнений послідовно з генератором струму, має електронний фільтр у живленні. Все на однотипних потужних польових транзисторах. Навантаження увімкнуто ПАРАЛЕЛЬНО вихідному каскаду.
Живлення між транзисторами підсилювача потрібно поділити приблизно навпіл (чи не єдине налаштування) з допомогою підстроєчника, що містить в собі чималий підводний камінь: якщо повзун випадково втратить контакт - ризикуємо транзисторами. Щоб того уникнути, радять замінити підстроєчник парою послідовно увімкнених постійних опорів, налаштування проводити підключенням паралельно до одного з них додаткового опору більшого номіналу.
Підсилювач може з успіхом замінити невеликий камін, струми і потужності не малі, тому навіть для пробного увімкнення транзистори мають бути на радіаторах. Радять збирати три потужні транзистори одного каналу на один спільний радіатор великого розміру (звичайно, з ізоляцією). Ідею навіть невеликого кулеру я вважаю неприйнятною, при прослуховуванні фонограми це зайвий шумовий фон. Я б ще додав індикатор сильного нагріву радіатора на світлодіоді, а, можливо, і захист від критичного нагріву.
Невелика потужність (порядку 10-15 Ват) в режимі класу "А" тут скоріше перевага, бо ж кількість виділеного тепла ...
Загальним проводом автор обрав "+", туди ж підключив електронний фільтр живлення, тому у стерео варіанті потребуємо "3 в 1" - три незалежні блоки живлення.

Зауваження! Підсилювач має коефіцієнт підсилення по напрузі ОДИНИЦЮ, тому потрібен попередній підсилювач на польовому транзисторі, електронній лампі або швидкодіючому операційнику з досить великою вихідною амплітудою.

Ці зауваження взяті з публікацій тих, хто вже повторив схему, я поки що "в процесі" :D .
Power Follower Andrea Ciuffoli
Power Follower Andrea Ciuffoli
Аватар користувача
radioman
Site Admin
Повідомлень: 136
З нами з: 28 вересня 2020, 12:01
Звідки: Тернопіль
Дякував (ла): 8 разів
Подякували: 6 разів
Контактна інформація:

Re: Power Follower Андреа Чуфоллі - підсилювач класу "А" на польових транзисторах.

Повідомлення radioman »

Інформація для роздумів (с)
На багатьох форумах, де обговорюється підсилювач в класі "А" Power Follower Andrea Ciuffoli, вказується на значний коефіцієнт гармонік та обмеження сигналу на частоті від 100 герц.
Оригінальна схема підсилювача Power Follower Andrea Cuffoli
Оригінальна схема підсилювача Power Follower Andrea Cuffoli
Ігорем Семиніним (SEMIGOR) запропоновані зміни до схеми, котрі зменшують цей недолік - необхідно датчик струму розділити на два послідовних резистора одного номіналу та в їх середню точку подавати струм навантаження:
Модифікована схема підсилювача Power Follower Andrea Cuffoli
Модифікована схема підсилювача Power Follower Andrea Cuffoli
Але коефіцієнт гармонік можна ще зменшити у півтора рази, додавши емітерний резистор 10 Ом (збільшення його номіналу ще зменшує THD, але значно зростає струм спокою - у 2 рази при 100 Ом):
Емітерний резистор в підсилювачі Power Follower Andrea Cuffoli
Емітерний резистор в підсилювачі Power Follower Andrea Cuffoli
PS. Отриманий коефіцієнт гармонік є незначним. В однотактних підсилювачах переважають парні гармоніки, котрі суб'єктивно сприймаються набагато краще ніж непарні (характерні для двохтактного вихідного каскаду).
PPS. Обмеження сигналу на низьких частотах, на мою думку, викликано такожж використанням "електронного дроселя - помножувача ємності" - низька фактична ємність забезпечує фільтрування напруги, але не забезпечує "підтримки" при піках споживання на низьких частотах.
PPPS. В доданому архіві моделі підсилювача Power Follower Andrea Cuffoli в NI Multisim 14.0:
Power Follower Andrea Ciuffoli_ms14.7z
Моделі підсилювача Power Follower Andrea Cuffoli в NI MS_14
(998.3 Кіб) Завантажено 4141 раз
Аватар користувача
radioman
Site Admin
Повідомлень: 136
З нами з: 28 вересня 2020, 12:01
Звідки: Тернопіль
Дякував (ла): 8 разів
Подякували: 6 разів
Контактна інформація:

Re: Power Follower Андреа Чуфоллі - підсилювач класу "А" на польових транзисторах.

Повідомлення radioman »

Інформація для роздумів (с)
Підсилювач Power Follower Андреа Чуффолі фактично є підсилювачем струму. Для його роботи необхідний підсилювач вхідної напруги. За основу взяв схему підсилювача в класі "А" Сємігора (Ігор Сєминін):
Схема підсилювача в класі А Ігора Сєминіна
Схема підсилювача в класі А Ігора Сєминіна
В результаті моделювання отримав схему неінвертуючого підсилювача напруги з коефіцієнтом гармонік 0.005%:
Схема підсилювача напруги для Power Follower Андреа Чуффолі
Схема підсилювача напруги для Power Follower Андреа Чуффолі
Рівень коефіцієнта гармонік залежить від номіналу резисторів R4 та R7.

Фазово-частотна характеристика досить лінійна, та залежить від ємності вхідного конденсатора:
Фазово-частотна характеристика
Фазово-частотна характеристика
Амплітудно-частотна характеристика лінійна в звуковому діапазоні:
Амплітудно-частотна характеристика
Амплітудно-частотна характеристика
PS. В приєднаному архіві модель підсилювача напруги для Power Follower Андреа Чуффолі в NI Multisim 14.0
follower_пн-сд1.7z
Модель підсилювача напруги для Power Follower
(173.44 Кіб) Завантажено 4105 разів
Аватар користувача
radioman
Site Admin
Повідомлень: 136
З нами з: 28 вересня 2020, 12:01
Звідки: Тернопіль
Дякував (ла): 8 разів
Подякували: 6 разів
Контактна інформація:

Re: Power Follower Андреа Чуфоллі - підсилювач класу "А" на польових транзисторах.

Повідомлення radioman »

Інформація для роздумів (с)
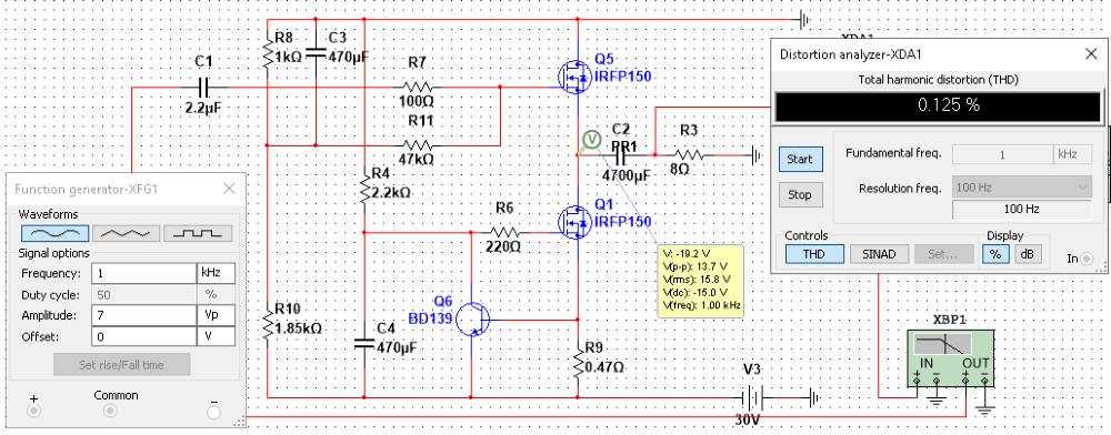
Змоделював схему підсилювача напруги на польових транзисторах для Power Follower Андреа Чуффолі; в моделі отримано THD 0.076%:
Схема підсилювача напруги на польових транзисторах для Power Follower Андреа Чуффолі
Схема підсилювача напруги на польових транзисторах для Power Follower Андреа Чуффолі
Але, на відміну від аналогічного підсилювача на біполярних транзисторах, отримав значно нелінійні АЧХ:
АЧХ підсилювача напруги на польових транзисторах для Power Follower Андреа Чуффолі
АЧХ підсилювача напруги на польових транзисторах для Power Follower Андреа Чуффолі
та ФЧХ:
ФЧХ підсилювача напруги на польових транзисторах для Power Follower Андреа Чуффолі
ФЧХ підсилювача напруги на польових транзисторах для Power Follower Андреа Чуффолі
PS. В приєднаному архіві модель підсилювача напруги на польових транзисторах BSS139 для Power Follower Андреа Чуффолі в NI Multisim 14.0. Можливо, хтось зможе змоделювати кращий варіант; викладені в мережі схеми при моделюванні в Multisim 14.0 видавали помилку.
follower_пн_4пт.7z
Модель підсилювача напруги на польових транзисторах для Power Follower Андреа Чуффолі
(212.17 Кіб) Завантажено 3985 разів
Аватар користувача
radioman
Site Admin
Повідомлень: 136
З нами з: 28 вересня 2020, 12:01
Звідки: Тернопіль
Дякував (ла): 8 разів
Подякували: 6 разів
Контактна інформація:

Re: Power Follower Андреа Чуфоллі - підсилювач класу "А" на польових транзисторах.

Повідомлення radioman »

На сайті Андреа Чуффолі (Andrea Ciuffoli) Audiodesignguide викладено цікавий матеріал про повторювач the Power Follower - SE class A amplifier.
"Стандартна" схема однотактного повторювача - це емітерний повторювач, навантажений на джерело струму з позитивним зворотнім зв'язком; у повторювачі Андреа Чуффолі навантаження включено паралельно повторювачу і послідовно з генератором стабільного струму:
PowerFollower
PowerFollower
В моделі "стандартна" схема з незначними змінами "виграє" у PowerFollower за лінійністю АЧХ і ФЧХ та за рівнем THD. Але це тільки модель; сукупний рівень гармонік не завжди відповідає психоакустичному сприйняттю - найбільш негативно сприймається "довгий хвіст" гармонік високого порядку.
Таким чином, відповідь на питання "яка схема краще звучить" може дати лише спаяний підсилювач та "зняття" реальних характеристик і прослуховування.
Відповісти

Хто зараз онлайн

Зараз переглядають цей форум: Немає зареєстрованих користувачів і 0 гостей