Garrett ACE 250

Практичні конструкції металодетекторів, що побудовані за принципом індуктивного балансу (IB).
Відповісти
Аватар користувача
radioman
Site Admin
Повідомлень: 136
З нами з: 28 вересня 2020, 12:01
Звідки: Тернопіль
Дякував (ла): 8 разів
Подякували: 6 разів
Контактна інформація:

Garrett ACE 250

Повідомлення radioman »

Garrett ACE 250
Принцип роботи: VLF Induction Balance (індукційний баланс), цифровий - непряме опрацювання.
Металошукач Garrett Ace 250 - це не дорогий апарат від всесвітньо відомої фірми Garrett Electronics Inc.
Робоча частота 6,5 кГц; на передаючій котушці Vpp = 30v (15v); розмір стандартної котушки 6,5х9 дюймів:
Котушка Garrett ACE 250
Котушка Garrett ACE 250
П'ять режимів дискримінації металу: All-Metal (всі метали), Jewelry (ювелірні вироби), Custom (призначений для користувача), Relic (реліквії), Coins (монети). Металошукач Garrett ACE 250 розрізняє чорні та кольорові метали; має розширену шкалу дискримінації з дванадцяти незалежних секторів для визначення типу металу і обладнаний трехтональною звуковою ідентифікацією.
Прилад може працювати в двох режимах - статичному (хоча деколи вказується на відсутність такого режиму) і динамічному, причому в першому варіанті можна скористатися спеціальною функцією визначення точного місця розташування цілі PinPoint.
Баланс грунту виробником позиціонується як автоматичний.
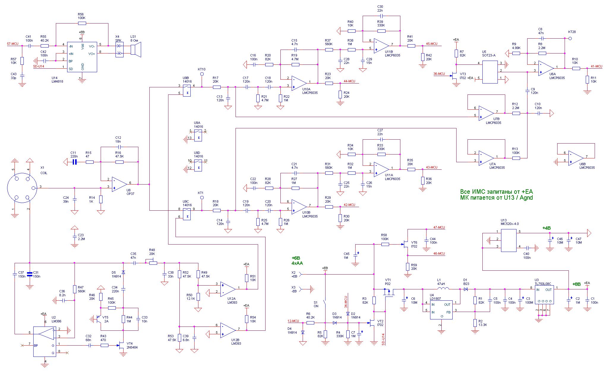
Орієнтовна схема металошукача Garrett ACE 250
Орієнтовна схема металошукача Garrett ACE 250
PS. Достовірність схем не гарантую !!! Так, згідно схеми, вхідний підсилювач "обрізає" все що вище 180 Гц. Хоча при моделюванні виглядає непогано:
АЧХ та ФЧХ Garrett ACE 250
АЧХ та ФЧХ Garrett ACE 250
Відповісти

Хто зараз онлайн

Зараз переглядають цей форум: Немає зареєстрованих користувачів і 0 гостей