IB металошукач на ARDUINO DUE (проект, 15 кГц)

Конструкції та прграмування ARDUINO DUE
Відповісти
Аватар користувача
radioman
Site Admin
Повідомлень: 136
З нами з: 28 вересня 2020, 12:01
Звідки: Тернопіль
Дякував (ла): 8 разів
Подякували: 6 разів
Контактна інформація:

IB металошукач на ARDUINO DUE (проект, 15 кГц)

Повідомлення radioman »

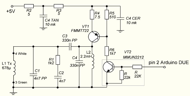
Цей проект є продовженням теми IB металошукач на ARDUINO DUE (проект, 20 кГц). У ньому не вдалося досягти потрібного струму у котушці з використанням напівмоста при заданій напрузі живлення; вирішити питання можно було за допомогою розкачки мостом та додатковим цифровим фільтром 3-ї гармоніки (такий варіант дає змогу використовувати нерезонансну Тх і отримати багаточастотність). Але я вирішив використати інше рішення: використав схему Тх від металошукача Фішер F75 SE:
Схема передаючої частини металошукача на 15 кГц
Схема передаючої частини металошукача на 15 кГц
Хоча в моделі схема працювала із звичайними транзисторами, в "залізі" прийшлось використати у якості VT1 транзистор з малою напругою насичення колектор-емітер FMMT 722 та VT2 з інтегрованими резисторами MMUN 2212 (які знайшов у продажу; використання "звичайних" транзисторів знижувало струм у котушці, працювали вони не стабільно - часто "горіли").

У різних варіантах схеми резистор R4 має різний номінал.

При опорі R4 = 10 Ом на котушці напруга становила 16.9 Vp-p:
На щупі встановлено дільник 1:10
На щупі встановлено дільник 1:10
та, не зважаючи на однотактний вихідний каскад, переважає 3-я гармоніка:
Рівень гармонік при R4 = 10 Ом
Рівень гармонік при R4 = 10 Ом
але рівень гармонік незначний (1.3%) і, практично, не вплаває на результат.

При опорі R4 = 7.5 Ом на котушці напруга становила 19 Vp-p:
На щупі встановлено дільник 1:10
На щупі встановлено дільник 1:10
рівень гармонік залишався незначним (2 %), але переважаючою була вже 2-га:
Рівень гармонік при R4 = 7.5 Ом
Рівень гармонік при R4 = 7.5 Ом
Для перевірки схеми використано незначно модифікований скетч з попереднього проекту. Хоча варто подумати над варіантом синхронізації декількох таймерів для PWM управлінням струмом у котушці.

PS. У доданому архіві скетч Arduino DUE для управління передаючою частиною.
test_tx_15k_DUE.7z
Скетч для Arduino DUE
(2.06 Кіб) Завантажено 912 разів
PPS. Я використав котушку DD для F75 одного з офіційних українських виробників. Але, на частоті 15 кГц (на інших не перевіряв), вона "зведена" не правильно: на "кольоровий" метал спочатку іде зменшення амплітуди, а потім збільшення; на "чорний" - одразу збільшення. Написав виробнику, чекаю відповіді.
Відповісти

Хто зараз онлайн

Зараз переглядають цей форум: Немає зареєстрованих користувачів і 0 гостей