На думку Дугласа Селфа (Douglas Self), незначна зміна схеми вихідного каскаду підсилювача звукової частоти дає змогу знизити рівень перехресних спотворень.
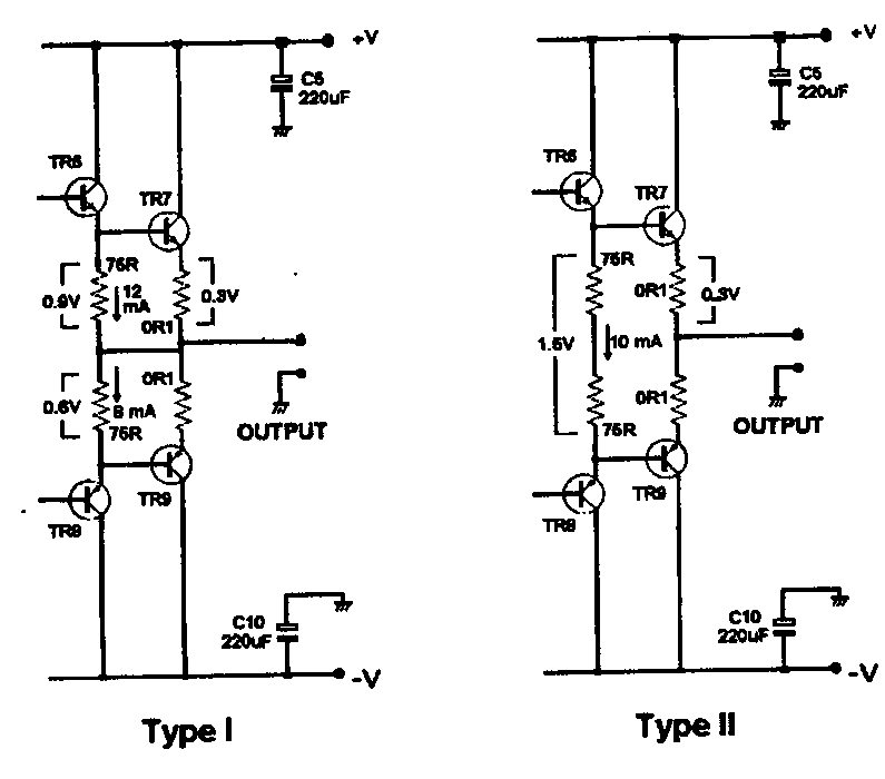
У схемі вихідного каскаду підсилювача звукової частоти, з струмом емітерів драйверів TR6-TR8 10ма і 3 амперним вихідним струмом навантаження, між базами TR7-TR9 1.5 вольта. Схема Type ІІ забезпечує однакове падіння напруги та однаковий струм через кожен резистор 75 ом - 10ма., і ці 10ма є закриваючими для нижнього транзистора TR9 (точніше його ємкостей), який не приймає участі у формуванні позитивної півхвилі.
У «типовій» схемі вихідного каскаду підсилювача звукової частоти (Type І) напруга і струм розділені по іншому, і закриваючий струм для TR9, менший – 8ма., що спричиняє сповільнення закриття TR9 та збільшення перехресних спотворень.
«AudioXpress» №8/2003 ст.66
Схема вихідного каскаду підсилювача звукової частоти
- radioman
- Site Admin
- Повідомлень: 136
- З нами з: 28 вересня 2020, 12:01
- Звідки: Тернопіль
- Дякував (ла): 8 разів
- Подякували: 6 разів
- Контактна інформація:
Re: Схема вихідного каскаду підсилювача звукової частоти
Diamond Input-Output Stage (Діамантовий буфер)
Джон Броскі у своєму блозі Tube CAD Journal виклав схему Diamond Input-Output Stage (Діамантовий буфер), яку можна використовувати у якості вихідного каскаду підсилювача низької частоти. Для термостабілізації цоьго вихідного каскаду необхідно використовувати однакові транзистори NPN і PNP; транзистори Q1 і Q3 повинні бути встановлені близько один до одного на одному радіаторі, як і транзистори Q2 і Q4. (Хоча ці пари можуть бути встановлені на різних радіаторах.) Це працює наступним чином: якщо вхідний і вихідний транзистори розташовані поряд на одному радіаторі, вони термічно відстежують один одного, тим самим автоматично коригують зміну температури: зі збільшенням температури напруга між базою та емітером падає, струм холостого ходу залишається постійним.
З'єднання двох баз вихідних транзисторів конденсатором дозволяє обом вхідним транзисторам приводити в рух обидва вихідних транзистора одночасно, що знижує спотворення, сприяє більшим коливанням вихідної напруги і трохи покращує показник PSRR. Додатковий конденсатор, між емітерами Q1 і Q2 теж допомагає трохи знизити спотворення: він перетворює вхідний каскад у двотактний, оскільки конденсатор 1kμF ефективно пов'язує два емітери разом і обидва вхідні транзистори працюють "як одна команда".
На схемі, показаній вище, довелося вводити зміщення постійного струму 45,8 мВ на вході, щоб отримати на виході 0,0 В. Для «автоматичного» отримання «0» на виході, необхідно додати «сервопривід постійного струму» . Резистор 100 Ом і конденсатор 100pF створюють на вході ФНЧ з частотою зрізу 15 МГц.
PS. Більш детально із початком розробки даної схеми можна ознайомитись на блозі автора.
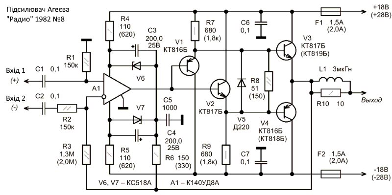
PPS. За подібною схемою вихідного каскаду (підсилювача струму) був зібраний підсилювач Агеєва, схема якого була опублікована у 8 номері журналу "Радио" за 1982 рік.
Джон Броскі у своєму блозі Tube CAD Journal виклав схему Diamond Input-Output Stage (Діамантовий буфер), яку можна використовувати у якості вихідного каскаду підсилювача низької частоти. Для термостабілізації цоьго вихідного каскаду необхідно використовувати однакові транзистори NPN і PNP; транзистори Q1 і Q3 повинні бути встановлені близько один до одного на одному радіаторі, як і транзистори Q2 і Q4. (Хоча ці пари можуть бути встановлені на різних радіаторах.) Це працює наступним чином: якщо вхідний і вихідний транзистори розташовані поряд на одному радіаторі, вони термічно відстежують один одного, тим самим автоматично коригують зміну температури: зі збільшенням температури напруга між базою та емітером падає, струм холостого ходу залишається постійним.
З'єднання двох баз вихідних транзисторів конденсатором дозволяє обом вхідним транзисторам приводити в рух обидва вихідних транзистора одночасно, що знижує спотворення, сприяє більшим коливанням вихідної напруги і трохи покращує показник PSRR. Додатковий конденсатор, між емітерами Q1 і Q2 теж допомагає трохи знизити спотворення: він перетворює вхідний каскад у двотактний, оскільки конденсатор 1kμF ефективно пов'язує два емітери разом і обидва вхідні транзистори працюють "як одна команда".
На схемі, показаній вище, довелося вводити зміщення постійного струму 45,8 мВ на вході, щоб отримати на виході 0,0 В. Для «автоматичного» отримання «0» на виході, необхідно додати «сервопривід постійного струму» . Резистор 100 Ом і конденсатор 100pF створюють на вході ФНЧ з частотою зрізу 15 МГц.
PS. Більш детально із початком розробки даної схеми можна ознайомитись на блозі автора.
PPS. За подібною схемою вихідного каскаду (підсилювача струму) був зібраний підсилювач Агеєва, схема якого була опублікована у 8 номері журналу "Радио" за 1982 рік.
Хто зараз онлайн
Зараз переглядають цей форум: Немає зареєстрованих користувачів і 0 гостей